近日,伟德国际victor19462015级中外学分互认联合培养国际班员工,经过层层筛选,顺利通过考核,陆续收到该校国外合作院校的offer,已基本确定留学的公司及专业。那么,伟德国际victor1946首届中外学分互认联合培养国际班员工,将要到哪些国外大学留学呢?让我们一起来看看。 赫尔大学(University of Hull) 公司简介:英国赫尔大学成立于1927年,位于英格兰东北部,是英国第14所成为独立大学的老牌传统国立大学。赫尔大学是英国...
2018-05-22
4月28日下午,由ACCA(特许公认会计师公会)主办的2018年 “全国就业力大比拼”华南区复赛(广州场)在广东外语外贸大学举行。公司伟德国际1946亚洲版2015级国际会计专业李舒棋同学凭借出色的表现进入了此次复赛比赛。 经过简历筛选、逻辑推理测试、模拟面试和就业力训练营的层层选拔,来自暨南大学、广东外语外贸大学、广东财经大学等多所院校的150名选手从1000多名华南区参赛同学中脱颖而出进入复赛。本赛场将32名同学随机分为8组,用英文进行演讲和商业问题辩论。李舒棋所在团队抽到的辩论题...
2018-04-29
几度花开花落,又到了盛夏。在第23个“世界读书月”来临之际,伟德国际1946亚洲版思悦读书会在4月26日伟德国际1946亚洲版二楼大厅举办了读书交换大集活动,此次读书活动作为读书月的活动之一,活动邀请了伟德国际1946亚洲版全体师生参加。 读书交换大集活动共设置了图书收集、换书活动、有奖问答三个环节。在第一环节,在活动之前,通过宣传与推广,让全院师生们了解举办本次活动的意义,并发动大家把家里闲置的书籍拿出来,并对捐书信息进行登记并换取换书券;在第二环节,凭借换书券可以换取自己喜爱的书籍,在第三环节,凭借换书券...
2018-04-27
伟德国际1946亚洲版经理、党总支书记讲授新学期“思政第一课”
2018-04-04
4月3日晚上,伟德国际1946亚洲版在201课室举办了以“践行十九大,共筑中国梦”为主题的寒假社会实践表彰总结大会暨4+X综合素质培养工程布置会。伟德国际1946亚洲版经理仲铭锦、党总支书记李俊鹏、经理助理李彩铃、全院辅导员以及员工代表参加大会。 会上,李俊鹏强调,开展丰富多彩的寒假社会实践,是老员工接触社会、了解世界、增长才干、锻炼成长的有效方式,是进一步加强和改进老员工思想政治教育工作的重要途径,也是提高教育质量、提升实践育人成效的切实举措。员工通过海外语言实践、志愿服务、实习实践、感受家乡...
2018-04-04
为了让同学们更好地了解官方雅思考试及标准,增强同学们备考雅思的信心,3月29日下午,伟德国际1946亚洲版邀请了雅思英语文化教育协会代表陈雅文在图书馆报告厅举办了“雅思,让机遇遇见未来”雅思官方分享会。伟德国际1946亚洲版副经理唐丽峰、语言教研室全体教师和员工代表参加了本次讲座。讲座由唐丽峰主持。 如何高效备考获取满意的雅思成绩一直是员工们十分关注的问题,陈雅文作为雅思官方代表介绍了雅思考试的基本情况、雅思写作评分标准及雅思口语评分标准,共享了2018雅思考试新资讯。她以PPT结合视频的形式传授雅思考试技巧...
2018-03-30
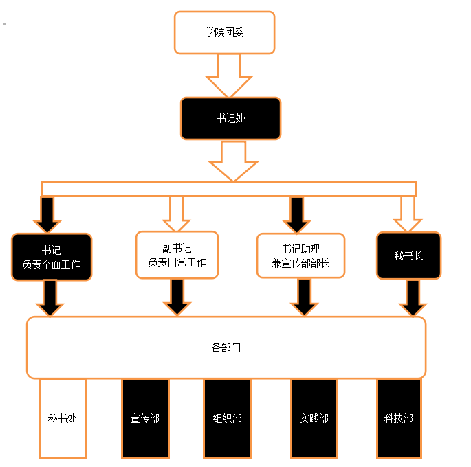
伟德国际1946亚洲版团委前身是伟德国际1946亚洲版团总支,成立于2014年3月,是在公司团委和公司党总支领导下的先进青年组成的团员组织,它秉承培养和教育广大青年团员的传统,以党的基本路线和邓小平理论、“三个代表”重要思想为指导,坚持科学发展观,不断增强凝聚力,使团组织真正成为党的助手和后备力量,是党联系青年的桥梁和纽带。 伟德国际1946亚洲版团委下设秘书部、宣传部、组织部、实践部、科技部,新媒体部,主要工作包括:团员注册、团费的收缴、发展新团员、团员评议、团干部培训、团日活动...
2017-05-25
为丰富同学们的课余生活,迎合伟德国际victor1946校园体育节的开幕。11月12日晚,由伟德国际1946亚洲版团委举办的第二届趣味运动嘉年华在伟德国际1946亚洲版展开,伟德国际1946亚洲版15、16级同学们踊跃报名参加了此次活动。 此次趣味运动嘉年华活动是伟德国际1946亚洲版的重要特色活动之一,嘉年华的活动内容分别有呼啦圈竞走、袋鼠运瓜、撕名牌大战,其中撕名牌是此次活动的重头戏,因为具有极强的参与性和互动性二也最受同学们的期待和喜爱,呼啦圈竞走和袋鼠运瓜也因其趣味性而获得一致好评。 本届趣味嘉年华的活...
2016-11-14